ENM has spoken to PNCC for their submission. 

ENM has high interest in the treatment and disposal of wastewater and action for climate change, therefore strongly recommend that the council takes the following actions: 

1. An appropriate member of the council's senior leadership team takes overall responsibilities for achieving environmental sustainability gains across all of the Council. 

2. The Council employs a person or persons with a high level of knowledge about climate change and mitigation to assist with the process of developing Low carbon roadmap. 

3. The Council invites and supports the wider community to participate in the development of this action plan. 

 

S2S has spoken for their submission to PNCC. 

S2S encourages Council to have early engagement with S2S regarding areas of interest for S2S, including, Nature Calls and Te ATe Āpiti Masterplan - Promoting a Te Āpiti UNESCO Geopark. S2S provided the following recommendations to PNCC: 

1. Consider co-funding of community initiatives when allocating funding. 

2. Take a holistic approach to climate change, making finance flows consistent with a pathway to low emissions. 

3. Enhance biodiversity by increasing funding for planting of native trees, developing biodiversity corridors and stream restoration. 

 

PNCC's response to the ENM and S2S submissions is provided above right. 

 

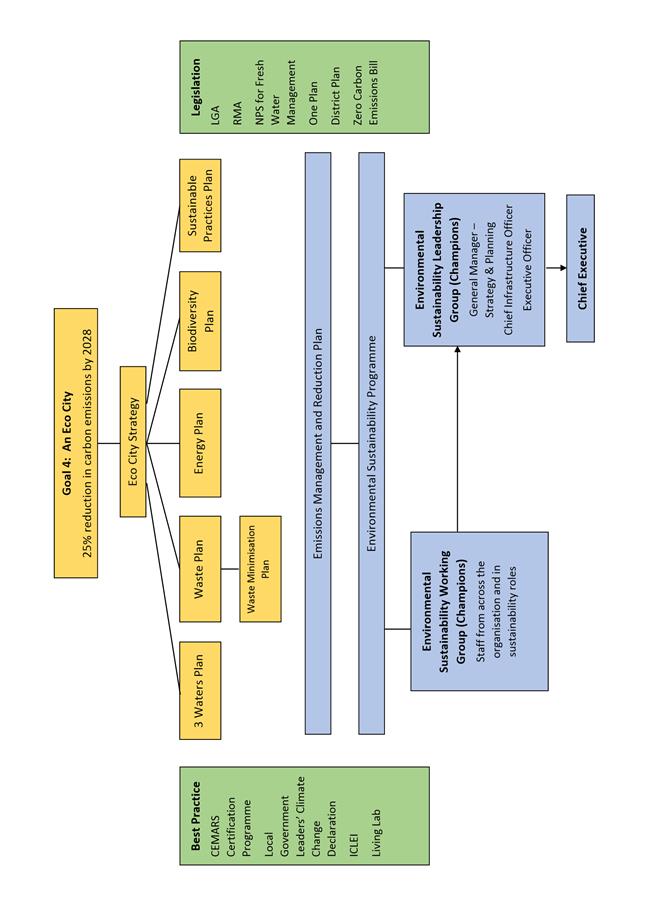
PNCC's Planning and Strategy meeting on August 5 2019 included a memo in response to submissions on environmental sustainability and a model of the organisational approach to implementation. These documents are also available on the right